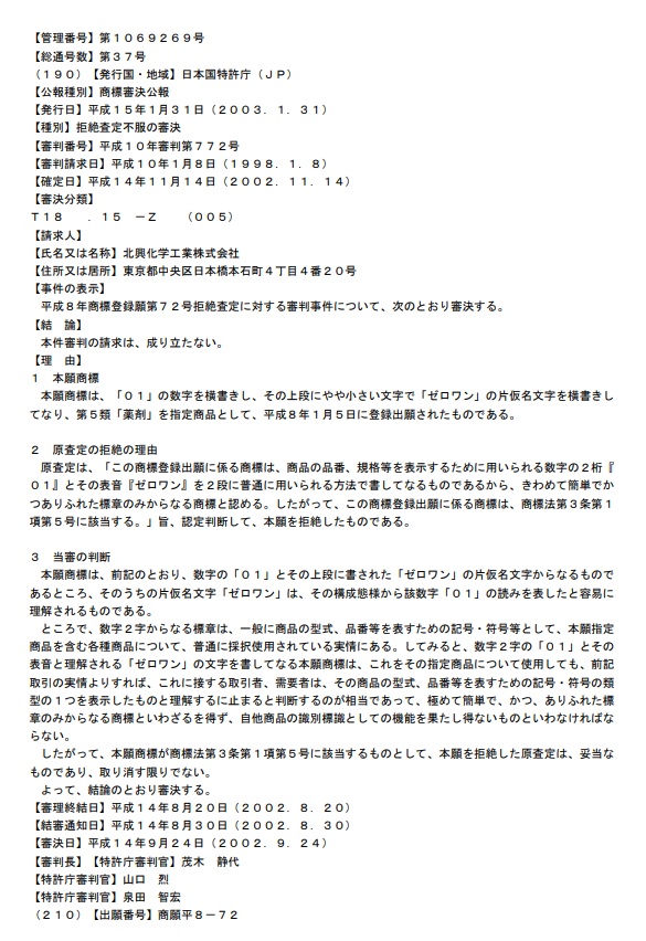
「01」、「ゼロワン」は極めて簡単で、かつ、ありふれた標章のみからなる商標であるとされた事例
【種別】拒絶査定不服の審決
【審判番号】不服平成10-772
【事案】
本願商標は、「01」の数字を横書きし、その上段にやや小さい文字で「ゼロワン」の片仮名文字を横書きしてなり、第5類「薬剤」を指定商品として、平成8年1月5日に登録出願されたものである。
【拒絶理由】
原査定は、「この商標登録出願に係る商標は、商品の品番、規格等を表示するために用いられる数字の2桁『01』とその表音『ゼロワン』を2段に普通に用いられる方法で書してなるものであるから、きわめて簡単でかつありふれた標章のみからなる商標と認める。したがって、この商標登録出願に係る商標は、商標法第3条第1項第5号に該当する。」旨、認定判断して、本願を拒絶したものである。
審決における判断
本願商標は、前記のとおり、数字の「01」とその上段に書された「ゼロワン」の片仮名文字からなるものであるところ、そのうちの片仮名文字「ゼロワン」は、その構成態様から該数字「01」の読みを表したと容易に理解されるものである。
ところで、数字2字からなる標章は、一般に商品の型式、品番等を表すための記号・符号等として、本願指定商品を含む各種商品について、普通に採択使用されている実情にある。してみると、数字2字の「01」とその表音と理解される「ゼロワン」の文字を書してなる本願商標は、これをその指定商品について使用しても、前記取引の実情よりすれば、これに接する取引者、需要者は、その商品の型式、品番等を表すための記号・符号の類型の1つを表示したものと理解するに止まると判断するのが相当であって、極めて簡単で、かつ、ありふれた標章のみからなる商標といわざるを得ず、自他商品の識別標識としての機能を果たし得ないものといわなければならない。
したがって、本願商標が商標法第3条第1項第5号に該当するものとして、本願を拒絶した原査定は、妥当なものであり、取り消す限りでない。
よって、結論のとおり審決する。

参考登録例

登録第3100034号
登録日:平成7(1995)年 11月 30日
商標:ゼロ\ZERO
権利者:株式会社明治
【商品及び役務の区分並びに指定商品又は指定役務】
第30類 コ―ヒ―及びココア,茶

登録第3166975号
登録日:平成8(1996)年 6月 28日
商標:ゼロ\ZERO
権利者:フマキラ―株式会社
【商品及び役務の区分並びに指定商品又は指定役務】
第5類 薬剤

登録第3194477号
登録日:平成8(1996)年 9月 30日
商標:ゼロ\ZERO
権利者:株式会社バスクリン
【商品及び役務の区分並びに指定商品又は指定役務】
第3類 せっけん類,香料類,化粧品,歯磨き、但し、せっけん類を除く、但し、歯磨きを除く
商標の拒絶理由(登録できないもの)一覧に戻る
関連ページ:

