その構成中に、赤色系統の色であるピンク色を使用した十字マークを顕著に有してなる商標が、白地赤十字の標章と類似の商標とされた事例
【種別】拒絶査定不服の審決
【審判番号】不服2004-17670
【事案】
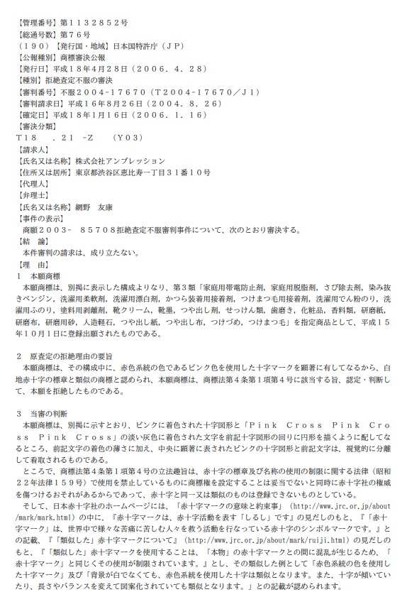
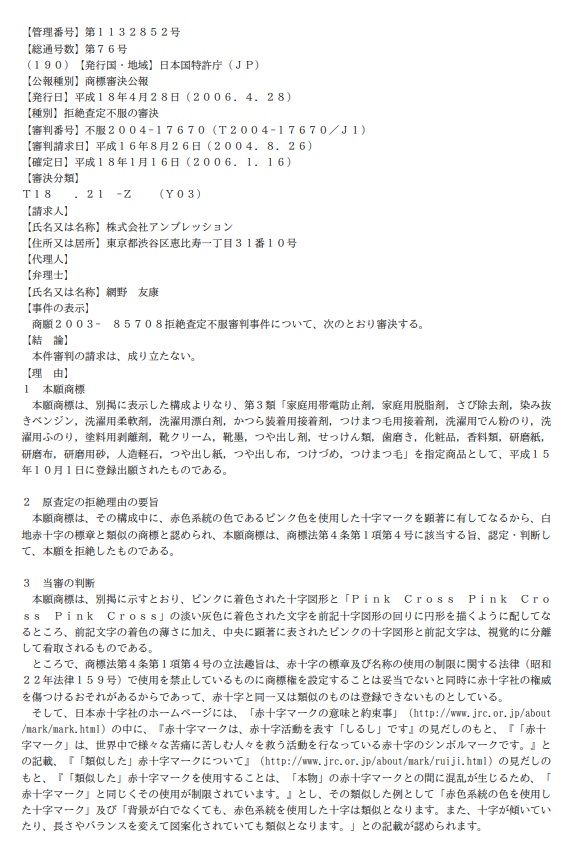
本願商標は、別掲に表示した構成よりなり、第3類「家庭用帯電防止剤,家庭用脱脂剤,さび除去剤,染み抜きベンジン,洗濯用柔軟剤,洗濯用漂白剤,かつら装着用接着剤,つけまつ毛用接着剤,洗濯用でん粉のり,洗濯用ふのり,塗料用剥離剤,靴クリーム,靴墨,つや出し剤,せっけん類,歯磨き,化粧品,香料類,研磨紙,研磨布,研磨用砂,人造軽石,つや出し紙,つや出し布,つけづめ,つけまつ毛」を指定商品として、平成15年10月1日に登録出願されたものである。

【拒絶理由】
本願商標は、その構成中に、赤色系統の色であるピンク色を使用した十字マークを顕著に有してなるから、白地赤十字の標章と類似の商標と認められ、本願商標は、商標法第4条第1項第4号に該当する旨、認定・判断して、本願を拒絶したものである。
審決における判断
本願商標は、別掲に示すとおり、ピンクに着色された十字図形と「Pink Cross Pink Cross Pink Cross」の淡い灰色に着色された文字を前記十字図形の回りに円形を描くように配してなるところ、前記文字の着色の薄さに加え、中央に顕著に表されたピンクの十字図形と前記文字は、視覚的に分離して看取されるものである。
ところで、商標法第4条第1項第4号の立法趣旨は、赤十字の標章及び名称の使用の制限に関する法律(昭和22年法律159号)で使用を禁止しているものに商標権を設定することは妥当でないと同時に赤十字社の権威を傷つけるおそれがあるからであって、赤十字と同一又は類似のものは登録できないものとしている。
そして、日本赤十字社のホームページには、「赤十字マークの意味と約束事」(http://www.jrc.or.jp/about/mark/mark.html)の中に、『赤十字マークは、赤十字活動を表す「しるし」です』の見だしのもと、『「赤十字マーク」は、世界中で様々な苦痛に苦しむ人々を救う活動を行なっている赤十字のシンボルマークです。』との記載、『「類似した」赤十字マークについて』(http://www.jrc.or.jp/about/mark/ruiji.html)の見だしのもと、『「類似した」赤十字マークを使用することは、「本物」の赤十字マークとの間に混乱が生じるため、「赤十字マーク」と同じくその使用が制限されています。』とし、その類似した例として「赤色系統の色を使用した十字マーク」及び「背景が白でなくても、赤色系統を使用した十字は類似となります。また、十字が傾いていたり、長さやバランスを変えて図案化されていても類似となります。」との記載が認められます。
前記より、赤十字マークは、赤十字活動(災害救護、国際活動、医療事業)等、最近の災害救護活動等を始め、世界中で様々な苦痛に苦しむ人々を救う活動を象徴するマークとして機能しているところであり、これらの活動に使用されている赤十字マークと同一又は類似のものは、赤十字活動であるかのように混乱を生じさせ、紛らわしいものとして、使用を制限されているものである。そして、赤十字マークと類似するものの一つとして、赤色系統の色を使用した十字マークとされ、日本赤十字社のホームページにはピンクの十字が例として表示されている。
そうとすれば、本願商標は、十字図形の回りに円形を描くように配してなる文字が薄い灰色に着色されていること前記のとおりであり、その構成から文字の印象が弱いものとするのが相当であり、中央に顕著に表されたピンクの十字図形は、赤系統の色の十字と認められ、赤十字社のシンボルマークである赤十字に類似するものとみるのが相当である。
なお、請求人(出願人)は、白地赤十字の十字とは異なる色に彩色されたもの、また赤い十字であっても変形されてたり他の要素が附加されている商標の登録例を示し、さらに本願商標と同一の構成の商標が登録になっている事実を示し、本願商標は、白地赤十字の標章とは類似しない旨述べている。
しかしながら、審査の例においては、確かに本願商標と同一の商標の登録例が見受けられるものの、本願商標と同一の商標を含む登録出願について、本願と同様に商標法第4条第1項第4号に該当するとして拒絶査定をしたもの(商願2004-11955,商願2004-53960)等の例もあることより、登録例があるとしても、本願商標は、前記のとおり白地赤十字の標章と類似の商標とみるのが相当であるから、該登録例は、本願商標の認定、判断に影響を与えるものではない。
さらに、請求人(出願人)は、同一の商標の登録例があるにもかかわらず、本願商標だけが拒絶される理由は、なんらかの事情の変化があり、それについて詳細に明記する義務があり、また反論する機会を与えるべきである旨述べている。
しかしながら、本願商標については、拒絶理由通知書において、その理由及び適用条文も明記しており、請求人(出願人)は、その反論を意見書及び審判請求書において、本願商標と白地赤十字の標章とは類似しない旨述べていることが認められ、反論の機会を与えないことにはならないものであって、同様の手続きをした前記拒絶査定となった出願と同様であって、本願が手続き上の瑕疵があるとはいえない。
したがって、本願商標は、白地赤十字の標章と類似の商標と認められ、商標法第4条第1項第4号に該当するものとして、本願を拒絶した原査定は妥当であって、取り消すことはできない。
よって、結論のとおり審決する。

登録例
本件商標と同一商標の、第29類の登録例があり、その内容は下記の通りです。

登録第4692750号
登録日:平成15(2003)年 7月 18日
商標:Pink Cross Pink Cross Pink Cross
権利者:株式会社ピンククロス
【商品及び役務の区分並びに指定商品又は指定役務】
第29類 植物性油脂を主成分としてなる錠剤状・粒状・顆粒状・液状・カプセル状・粉状・ゼリー状の加工食品,ヒアルロン酸を主成分としてなる錠剤状・粒状・顆粒状・液状・カプセル状・粉状・ゼリー状の加工食品,食用油脂,乳製品,食肉,卵,食用魚介類(生きているものを除く。),冷凍野菜,冷凍果実,肉製品,加工水産物,加工野菜及び加工果実,油揚げ,凍り豆腐,こんにゃく,豆乳,豆腐,納豆,加工卵,カレー・シチュー又はスープのもと,お茶漬けのり,ふりかけ,なめ物,豆,食用たんぱく
審査経過
商標登録願 2002/05/15
拒絶理由通知書(第4条1項各号) 2002/12/05
意見書 2003/01/09
手続補足書 2003/01/10
登録査定 2003/06/26
登録料納付 2003/07/09
その他の参考登録例

登録第4898729号
登録日:平成17(2005)年 9月 30日
商標:R RESCHE
権利者:クラシエ株式会社
【商品及び役務の区分並びに指定商品又は指定役務】
第3類 せっけん類,化粧品,香料類,歯磨き

登録第5079685号
登録日:平成19(2007)年 9月 28日
商標:千羽鶴
権利者:株式会社ジー・モード
【商品及び役務の区分並びに指定商品又は指定役務】
第9類 パソコン用のゲームプログラム,移動体電話用のゲームプログラム,ダウンロード可能な移動体電話用のゲームプログラム,ダウンロード可能なコンピュータ用のプログラム,(他、以下略)
第16類 (略)
第28類 (略)
第41類 (略)
商標の拒絶理由(登録できないもの)一覧に戻る
関連ページ:

